當前位置:
門鎖網>
門鎖新聞>
行業熱點>
詳情
手機版最新留言:
使用手機微信“掃一掃”功能,掃描以下二維碼,即可將本文分享到“朋友圈”中。
2024-06-23 編輯:中國門鎖網 來源:網絡 瀏覽數:6325
3 月 18 日消息,叮咚智能音箱官方發布了停服公告。公告稱,由于公司業務調整,決定對叮咚智能音箱停止后續運營服務。自 2023 年 3 月 31 日 0 ...
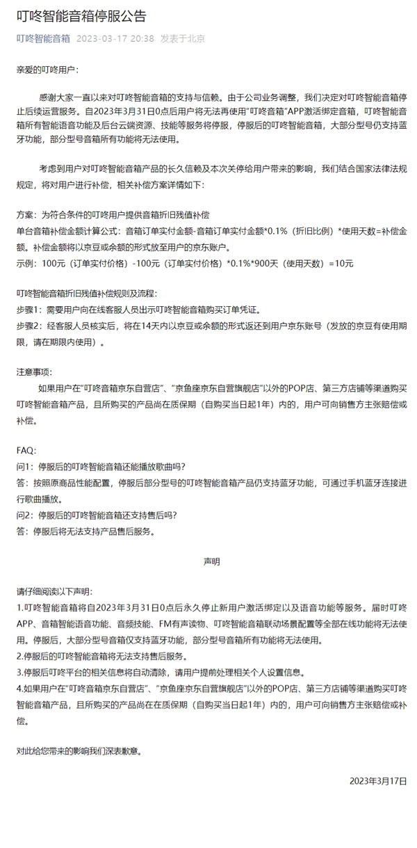
3 月 18 日消息,叮咚智能音箱官方發布了停服公告。公告稱,由于公司業務調整,決定對叮咚智能音箱停止后續運營服務。自 2023 年 3 月 31 日 0 點后用戶將無法再使用“叮咚音箱”App 激活綁定音箱,叮咚智能音箱所有智能語音功能及后臺云端資源、技能等服務將停服,停服后的叮咚智能音箱,大部分型號仍支持藍牙功能,部分型號音箱所有功能將無法使用。

考慮到用戶對叮咚智能音箱產品的長久信賴及本次關停給用戶帶來的影響,叮咚智能音箱結合國家法律法規規定,將對用戶進行補償,相關補償方案詳情如下:
方案:為符合條件的叮咚用戶提供音箱折舊殘值補償
單臺音箱補償金額計算公式:音箱訂單實付金額-音箱訂單實付金額 * 0.1%(折舊比例)* 使用天數 = 補償金額。補償金額將以京豆或余額的形式放至用戶的京東賬戶。
示例:100 元(訂單實付價格)-100 元(訂單實付價格)*0.1%*900 天(使用天數)=10 元
叮咚智能音箱折舊殘值補償規則及流程:
步驟 1:需要用戶向在線客服人員出示叮咚智能音箱購買訂單憑證。
步驟 2:經客服人員核實后,將在 14 天內以京豆或余額的形式返還到用戶京東賬號(發放的京豆有使用期限,請在期限內使用)。
注意事項:
如果用戶在“叮咚音箱京東自營店”、“京魚座京東自營旗艦店”以外的 POP 店、第三方店鋪等渠道購買叮咚智能音箱產品,且所購買的產品尚在質保期(自購買當日起 1 年)內的,用戶可向銷售方主張賠償或補償。
FAQ:
問 1:停服后的叮咚智能音箱還能播放歌曲嗎?
答:按照原商品性能配置,停服后部分型號的叮咚智能音箱產品仍支持藍牙功能,可通過手機藍牙連接進行歌曲播放。
問 2:停服后的叮咚智能音箱還支持售后嗎?
答:停服后將無法支持產品售后服務。

想了解這個項目,請聯系我!
我想加盟,請將項目的資料發給我。
請問我所在地區有加盟商了嗎?
想了解此項目的加盟流程,請聯系我!
請問加盟此項目需投資多少錢?
版權與免責聲明:
凡未注明稿件來源的內容均為轉稿或由企業用戶注冊發布,本網轉載出于傳遞更多信息的目的,如轉稿涉及版權問題,請作者聯系我們處理。我們對頁面中展示內容的真實性、準確性和合法性均不承擔任何法律責任。
如內容信息對您產生影響,請及時聯系我們修改或刪除。
13520832007

今天已經有 388 人獲取加盟資料
2025北京木門展,中國木門網采訪洛克曼智能鎖何總
2024門鎖網專訪凱理五金王總
2024門鎖網專訪三彪名派智能鎖黃總
隨著人工智能技術和物聯網技術的完善和普及,智能家居已經進入到千家萬戶,在消費升級背景下,智能門鎖已然成為智能家居市場的一大風口。
為了探尋飛利浦智能鎖的起步歷程和未來規劃,我們特地專訪了飛利浦銷售總監劉志丹先生,希望能夠找到飛利浦成功的奧義所在,為行業的良性發展帶來一些啟示和靈感。
中居聯杯·2024年度門鎖及智能鎖十大品牌獲獎名單
2024門業及定制家居品牌峰會暨中居聯杯·2023年度木門及門墻柜整裝十大品牌表彰盛典圓滿落幕
飛利浦智能鎖采用半導體指紋傳感器,識別靈敏度高,不僅能透過皮膚表皮層去采集更精細的指紋細節,還具備指紋認證修復功能。
隨著人們安全意識的不斷提高,家庭安防正在成為智能家居產品中日益崛起的一部分,其中涉及到的產品包括家用攝像機、智能門鎖、智能貓眼、智能門鈴、門磁傳感器、紅外報警器等等。據相關數據統計,家庭安防類設備在2...
CEEASIA亞洲三大專業消費電子展之一、一年一度的消費電子全產業鏈大會 —— CEEASIA亞洲消費電子展(北京)將于2022年6月25日-27日在中國北京亦創國際會展中心舉行。10月25日,中新展...
讓加盟更誠信 讓選擇更放心
立即咨詢做有權威的品牌